(信息来源:https://mp.weixin.qq.com/s/MNUIxf2EkM8PqBVqRH22JQ)
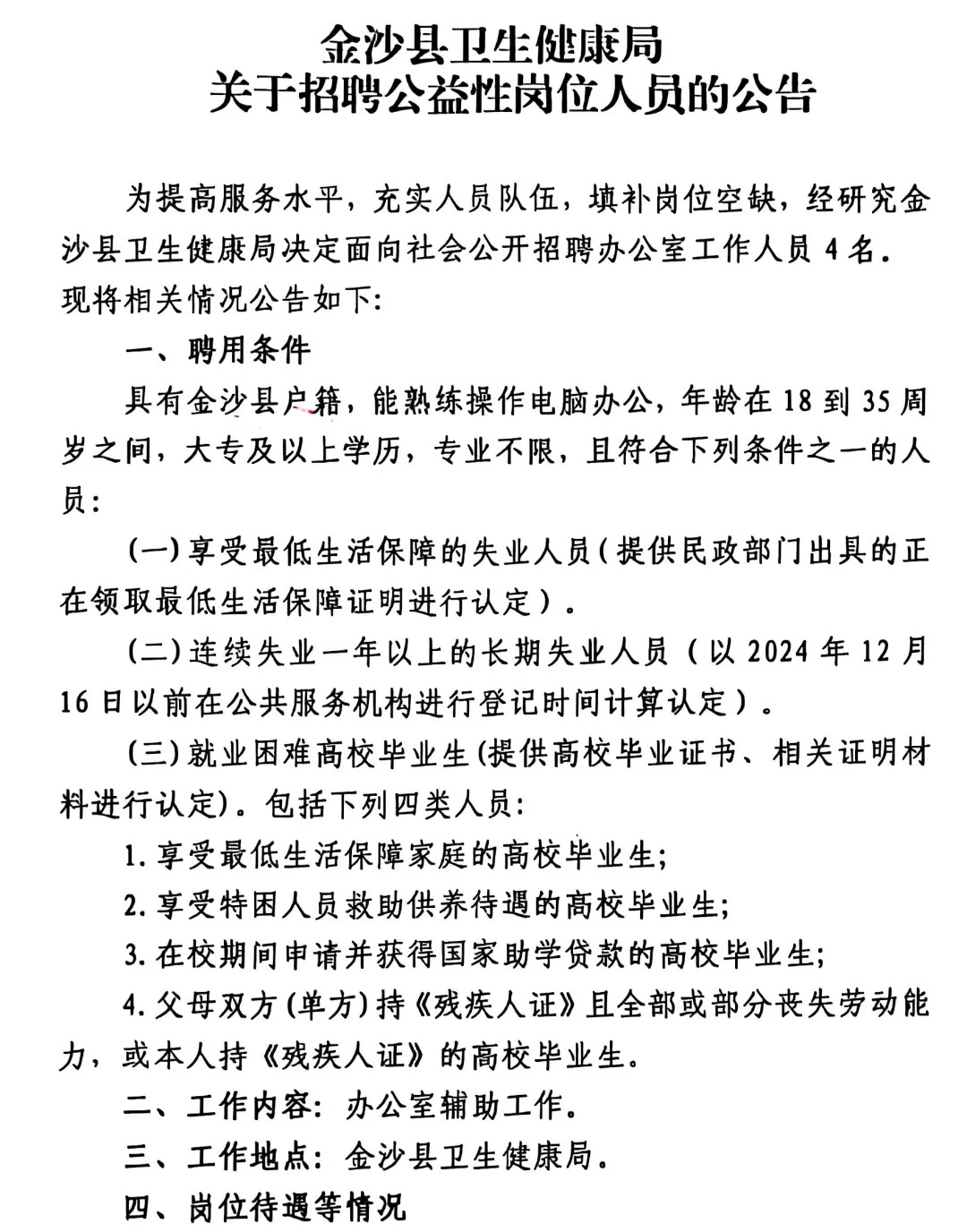
2025年金沙县卫生健康局关于招聘公益性岗位人员的公告(4人,12月24-26日报名)
查看更多关于毕节市事业单位招聘的信息